椿本链条China

Global
在线商城
工程服务
关于椿本
最新动态
产品中心NEW
加入我们
椿本链条China
在线商城
工程服务
关于椿本
最新动态
产品中心NEW
加入我们
椿本在线商城服务

登录/注册

用户中心

购物车

咨询

网站导航
  • 在线商城
  • 工程服务
    • 申请服务
    • 了解详情
    • 申请记录查询
  • 关于椿本
  • 最新动态
  • NEW 产品中心
  • 加入我们
Global
回到首页
注册 登录 十字
个人中心 购物车 十字
  • 退出登录
  • 工程服务
  • 订单管理
  • 消息管理()
前往个人中心

搜索

按Enter键搜索或按Esc键清除

网站试运营公告

椿本链条中国官网于2022年12月22日上线试运行。

新网站上线试运行期间,网站界面、栏目、信息等正在逐步完善中,可能短时间出现信息栏空白等情况,由此带来的不便敬请谅解。

公司地址:上海市闵行区吴中路1799号
万象城A座306-308室

联系电话:021-5396-6651/52

椿本链条中国官方网站

对比产品

    对比
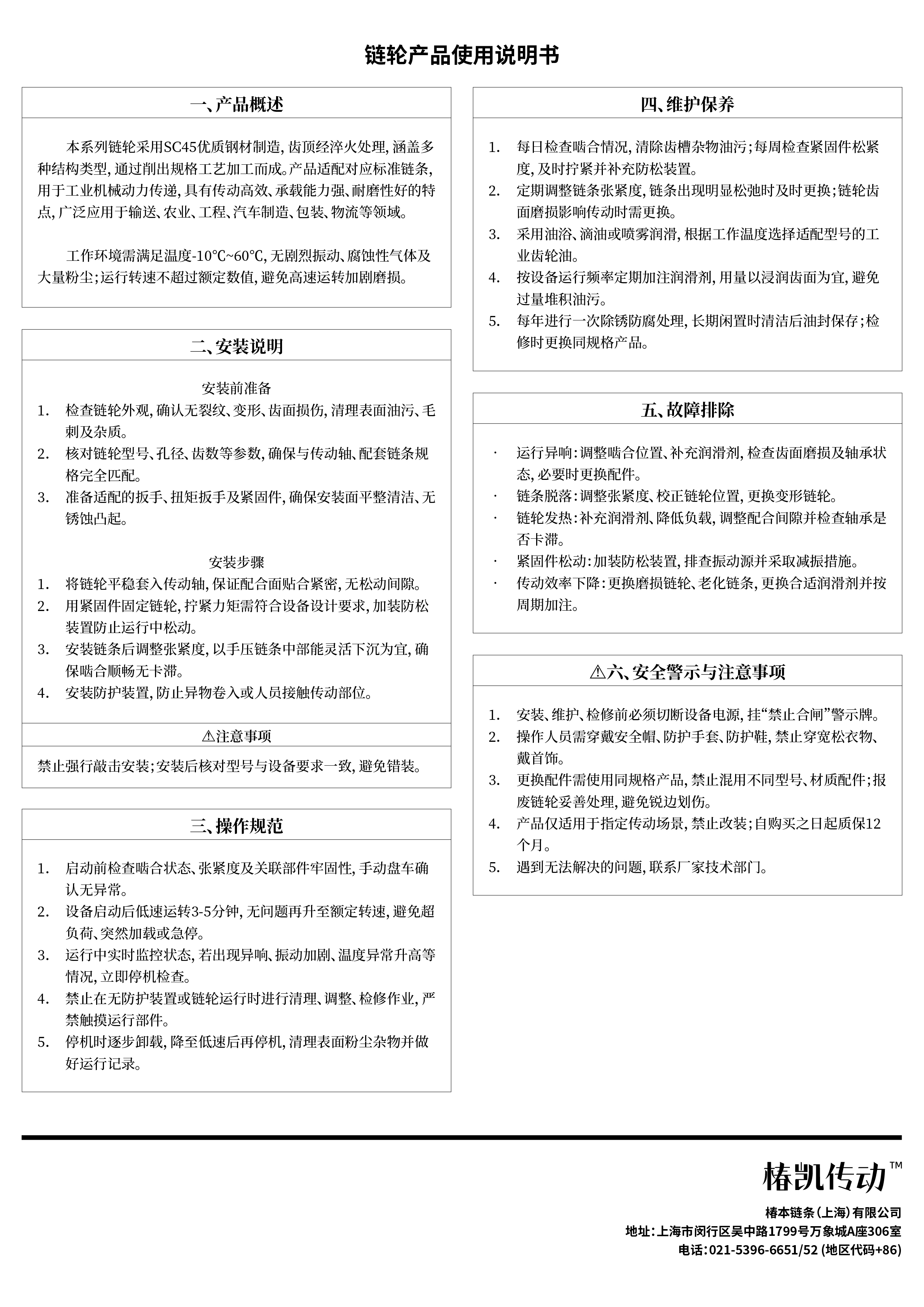
    首页 最新动态 使用说明 椿凯链轮使用说明书
    使用说明
    发布:2025-11-17
    更新:2026-05-16

    椿凯链轮使用说明书

    上一篇
    2026-02-02
    椿凯系列商品 应速而生·为效而来
    下一篇
    2025-11-17
    椿凯滚子链联轴器使用说明书

    网站首页

    在线商城

    • 注册/登录
    • 在线咨询

    安装工程

    • 申请服务
    • 了解详情
    • 记录查询

    关于椿本

    • 百年历史
    • 中国历程
    • 中国事业
    • 企业理念
    • 可持续发展

    最新动态

    • 参展信息
    • 活动通告
    • 应用资讯
    • 产品动态
    • 使用说明

    产品中心

    • 产品概览
    • 行业应用

    加入我们

    • 商务合作
    • 加入特约服务商
    • 产品咨询
    • 人才招聘
    • 中国网络

    椿本链条(上海)有限公司

    • 地址:上海市闵行区吴中路1799号万象城A座306室
    • 电话:021-5396-6651/52 (地区代码+86)

    微信公众号

    抖音账号

    椿本链条
    隐私政策服务条款沪ICP备08015249号

    沪公网安备31011202002657号

    椿本链条(上海)有限公司

    Copyright 2025 TSUBAKIMOTO CHAIN (SHANGHAI) CO., LTD. All Rights Reserved.

    The Tsubaki logo is a trademark of the TSUBAKIMOTO CHAIN CO.

    All other trademarks and registered trademarks are property of their respective owners.

    登录/注册

    购物车

    0

    公众号

    公众号二维码

    扫码关注公众号
    椿本链条

    AI

    回到首页

    返回上方

    收起

    咨询 常见QA
    常见QA 咨询
    咨询分类
    *
    案件分类
    *
    • 报价依赖
    • 技术咨询
    • 样本申请
    • 其他

    咨询类型
    *
    • 省能源改造
    • 点检维护
    • 安装迁移
    • 设备监控
    • 维修改造服务
    • 自动化设备改善

    咨询型号

    现有型号

    附件

    上传附件

    咨询描述
    *

    姓名
    *

    公司名称
    *

    邮箱
    *

    手机
    *

    部门
    行业
    *
    • 其他
    • 汽车制造
    • 电子电气
    • 采矿行业
    • 电力生产
    • 纺织服装
    • 钢铁行业
    • 化学行业
    • 环境保护
    • 机械设备
    • 基础设施
    • 建筑行业
    • 交通运输
    • 农林谷物
    • 批发零售
    • 食品行业
    • 玩具行业
    • 物流行业
    • 医疗制药
    • 造纸印刷
    • 金融行业

    省市区
    *
        请先选择省份
        请先选择城市

      地址
      *

      询价型号
      *

      询价数量
      *

      期望交期
      *

      终端用户
      *

      项目性质

      项目情况

      上传附件

      点击上传

      提交

      请选择您想要了解的信息

          加载更多
          交期咨询
          商品询价
          尊敬的客户:如果对型号有不明确的地方,请进行咨询后再询价
          咨询型号
          咨询型号

          询价数量

          期望交期

          是否自用
          终端用户

          项目性质

          交货方式
          项目情况

          上传附件

          点击上传

          返回
          提交